優質的服務流程
· quality of service processes ·

需求溝通傾聽客戶需求,了解用戶使用環境和現場工況
方案設計根據現場實際工況,針對性出具解決方案
合同簽訂技術和商務規范確認,簽訂合作協議
產品制作選擇最優質的元器件,嚴格按照技術協議
調試安裝現場規范安裝,靜態動態調試,分析儀運行
售后服務后續維護,持續跟進,終身維修

全國熱線
銷售熱線
公司地址山東濟南市槐蔭區太平河南路1567號均和云谷濟南匯智港6號樓
NOx生成機理主要有燃料型、熱力型及快速型三種。燃料型NOx約占總NOx的80-90%;其次是熱力型,主要是由于爐內局部高溫造成,也可采用適當措施加時控制;快速型NOx生成量很少。
(1)燃料型NOx
燃料型NOx是由化學地結合在燃料中的雜環氮化物熱分解,并與氧化合而生成的NOx,其生成量與燃料中氮的含量有很大關系,當燃燒中氮的含量超過0.1%時,結合在燃料的氮轉化為NOx的量占主要地位,如煤的含氮量一般為0.5~2.5%;燃料NOx的形成可占生成總量的60%以上,燃料氮轉化為NOx量主要取決于空氣過剩系數,空氣過剩系數降低,NOx的生成量也降低,這是因為在缺氧狀態下,燃料中揮發出來的氮與碳、氫競爭不足的氧,由于氮缺乏競爭能力,而減少了NOx的形成。
(2)熱力型NOx
熱力型NOx的生成機理是高溫下空氣的N2氧化形成NO,其主成速度與燃燒溫度有很大關系,當燃燒溫度低于1400℃時熱力NOx生成速度較慢,當溫度高于1400℃反應明顯加快,根據阿累尼烏斯定律,反應速度按指數規律增加。
這說明,在實際爐內溫度分別不均勻的情況下,局部高溫的地方會生成很多的NOx,并會對整個爐內的NOx生成量起決定性影響。熱力NOx的生成量則與空氣過剩系數有很大關系,氧濃度增加,NOx生成量也增加。
當出現15%的過量空氣時,NOx生成量達到最大,當過量空氣超過15%時,由于燃料被稀釋,燃燒溫度下降,反而會導致NOx生成減少。熱力NOx的生成還與煙氣在高溫區的停留時間有關,停留時間越長,NOx越多,這是因為在爐膛燃燒溫度下,NOx的生成反應還未達到平衡,因而NOx的生成量將隨煙氣在高溫區的停留時間增長而增加。
(3)快速型NOx
快速NOx是1971年Fenimore根據碳氫燃料預混火焰的軸向NOx分布實驗結果提出的,是燃料在燃燒過程中碳氫化合物分解的中間產物N2反應生成的氮氧化合物,其生成速度極快,主要在火焰面上形成,且生成量較小,一般在5%以下,其主要反應如下:在溫度低于2000K(1727℃)時,NOx主成主要通過CH-N2反應,在不含氮的碳氫燃料低溫燃燒時,需重點考慮快速NOx的生成。

在煙氣凈化技術上控制NOx排放,目前主要方法有選擇性非催化還原SNCR、選擇性催化還原SCR、低氮燃燒技術和電子束照射法、臭氧氧化法、吸附法、氧化吸收法等。其中,SNCR、SCR,低氮燃燒,臭氧氧化法等技術已商業化。
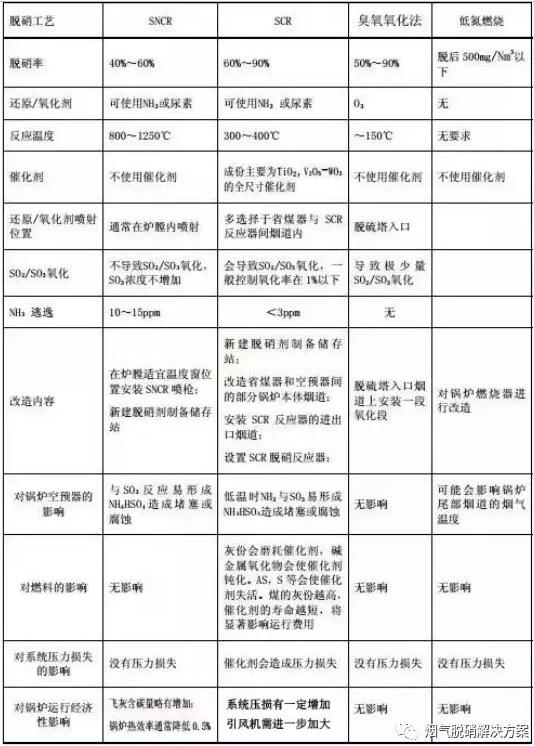
煙氣脫硝主要工藝明細表

煙氣脫硝技術繁多,對于脫硝工藝的選擇,一般遵循以下一個原則:
(1) NOx排放濃度、排放量均能滿足國家、當地有關部門的環保排放標準要求。
(2) 技術成熟,運行可靠,有良好的運行業績。
(3) 脫硝劑有可靠穩定的來源,貯存輸送方便、安全,質優價廉。
(4) 能源消耗少,資源消耗少,運行費用低。
(5) 脫硝過程不對環境產生二次污染。
(6) 工藝系統對煤種適應性強,能夠適應燃煤含氮量在一定范圍內的變化。
(7) 脫硝裝置工藝簡單,布置合理,占地面積小,對電廠原有各系統影響小。
(8) 脫硝的主要裝置和設備為國產化或能逐步實現國產化。

SCR在煙氣脫硝工藝中的應用示意圖
電子束法、吸附法、在國內的應用業績很少,SNCR、SCR和低氮燃燒,目前國內主流的電廠應用較多的脫硝方法,國內多個地市禁止新上經實踐檢驗效果不滿足要求的臭氧氧化脫硝、氧化法技術設施。已采用臭氧氧化技術脫硝的,應于2020年11月1日前逐步完成脫硝技術改造,以滿足排放要求。

SNCR、SCR、臭氧氧化法和低氮燃燒對比
SNCR脫硝系統簡單,動改量少,但脫硝效率較低,且對反應溫度要求較高,難以適應鍋爐負荷變化,對于煤粉鍋爐脫硝效率很難保證,難以保證達標排放。

臭氧氧化法利用臭氧發生器產生臭氧將NO氧化為高價態的氮氧化物后,需要進一步地吸收。再通過吸收劑或者水進行脫除NO。采用臭氧脫硝技術可得到較高的NOX脫除率,典型的脫除范圍為50%~90%。但是,會造成環境污染,各地開始禁止使用臭氧氧化法。

SCR投資和運行費用較高;需要對鍋爐尾部受熱面做一定改造,增加引風機壓頭1000Pa左右,對鍋爐運行的影響大,動改量大,改造難度大,系統復雜;除脫硝劑運行耗費外,還需考慮催化劑更換費用。但其技術成熟,脫硝效率高,最高可達95%,目前大多數大型煤粉發電鍋爐、玻璃窯爐、各種工業窯爐均采用SCR脫硝。
山東新澤儀器有限公司是一家專業從事cems煙氣連續排放檢測系統、VOC、磨煤機、氨逃逸、環保煙氣在線監測系統及配套零部件產品研發、生產、銷售及售后服務為一體的高科技企業。我們注重用戶體驗,并且擁有豐富的產品研發經驗和專業知識,為數以千計的用戶提供最+的產品解決方案。lm


需求溝通傾聽客戶需求,了解用戶使用環境和現場工況
方案設計根據現場實際工況,針對性出具解決方案
合同簽訂技術和商務規范確認,簽訂合作協議
產品制作選擇最優質的元器件,嚴格按照技術協議
調試安裝現場規范安裝,靜態動態調試,分析儀運行
售后服務后續維護,持續跟進,終身維修